【防灾减灾】 有备无患,这些防灾减灾知识您要知道

编辑:青海福彩发布日期:2024-05-17查看次数:73

今年5月12日

是第16个全国防灾减灾日

主题是

“人人讲安全、个个会应急

——着力提升基层防灾避险能力”

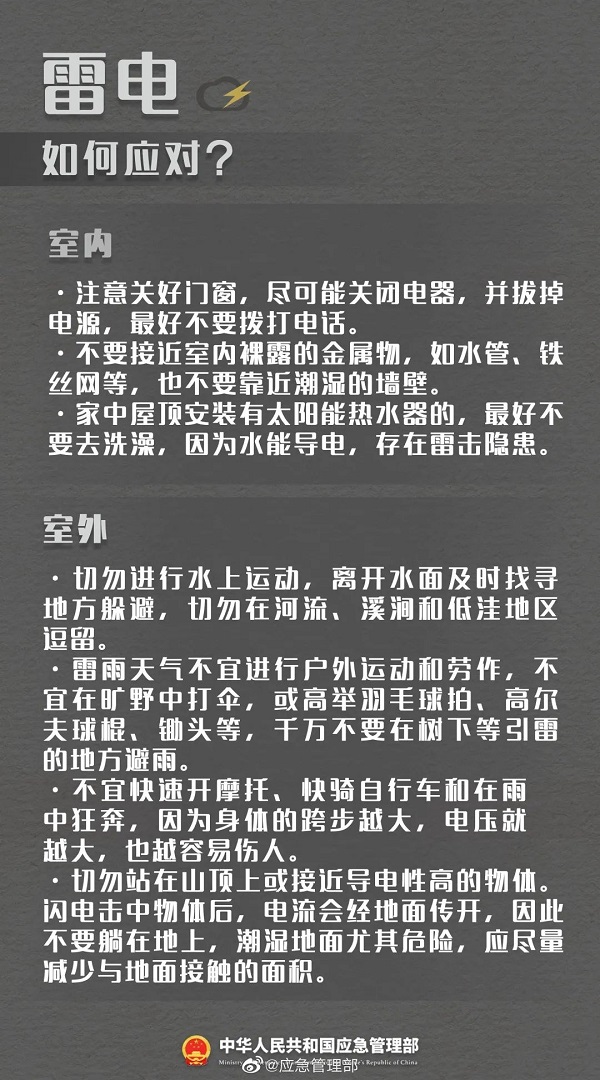
重视防灾减灾 减少损失伤害

当灾害来临时

你知道如何正确躲避吗?


仔细阅读下图

学习防灾常识

关键时刻能救命!

111.jpg222.jpg333.jpg444.jpg555.jpg666.jpg777.jpg888.jpg


来源:中华人民共和国应急管理部